„Górnik” bierze udział w ogólnopolskim programie edukacyjnym dla misji IGNIS, organizowanym między innymi przez Polską Agencję Kosmiczną.
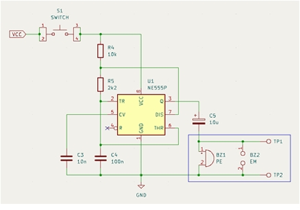
Program „Klucz do Kosmosu” obejmuje szereg działań, mających na celu zbudowanie klucza telegraficznego – urządzenia do nadawania sygnału alfabetem Morse’a i nadanie takiego sygnału. W ramach tego programu możliwy jest udział w zajęciach wstępnych z podstawy elektroniki, budowy i elementów układu, wstępu do lutowania, nauki alfabetu Morse’a, a przede wszystkim montaż układu telekomunikacyjnego z pomocą i pod opieką nauczyciela.
Wykonany układ będzie mógł służyć m.in. do generowania komunikatów dźwiękowych i świetlnych alfabetem Morse’a. W celu wysyłania i odbierania sygnałów uczniowie będą również musieli poznać alfabet Morse’a, który może okazać się przydatny w sytuacjach kryzysowych.
Osoby chętne do udziału w projekcie mogą się zgłaszać do sali 52. Ilość miejsc ograniczona.



